By Robin Naughton, PhD
The New York Academy of Medicine Library has closed stacks, and as such, the serendipitous nature of browsing the shelves and discovering a gem stuck between two unlikely neighbors is limited to the librarians working in the Library. Thus, it is important that we provide patrons with access to the material in ways that they too can explore. This is a major goal of the Digital team, and it is made possible through a variety of digitization projects. Most recently, the Library partnered with Gale, a Cengage company, to digitize materials for two mass digitization projects: Public Health in Modern America, 1890-1970 launched in June 2019 and Archives of Sexuality & Gender, Part III: Sex and Sexuality, Sixteenth to Twentieth Centuries launched in February 2019. Within the past year, the collaboration with Gale has helped the Library to digitize over 6,600 items, which represents almost a million images created.
Contributions
The Library contributed archival collections, and rare and historical materials for each project, providing users with access to major primary sources.

Bouton, S. M. (n. d.). Old Doc Politics is back again. New York: Public Relations Bureau Medical Society of the State of New York. Pamphlet in New York Academy of Medicine Library collection; digitized for Public Health in Modern America database.
Public Health in Modern America includes:
- The Committee on Public Health of the New York Academy of Medicine – a collection of correspondence, reports, minutes, and documents on the significant work of the committee with New York’s health department and leading figures in public health. It is a collection about the New York Academy’s contribution and role in public health at the time.
- Library of Social and Economic Aspects of Medicine of Michael M. Davis – a collection of the work of Dr. Davis in the early twentieth century, covering topics such as healthcare, medical economics, social security, legislation, and more.
- Selected Public Health Pamphlets – over 2,200 pamphlets on various aspects of public health from the late nineteenth century to the mid-twentieth century.

Sanger, M. (1913?). What every girl should know. Reading, PA: Sentinel Printing Co. Book in New York Academy of Medicine Library collection; digitized for Archives of Sexuality & Gender database.
Archives of Sexuality & Gender includes:
- Monographs – over 1,500 monographs on a variety of topics dealing with sex, sexuality, and gender.
- Mary Ware Dennett Case Collection – an archival collection of the court case against Dennett for writing “The Sex Side of Life,” a pamphlet about sex for young people.
- Correspondence between Eugen Steinach and Harry Benjamin – a collection of over forty years of correspondence about rejuvenation, including letters, postcards, diagrams, and photographs.
Together, these two products represent significant digitization making rare and unique materials available. Researchers can now go deep in ways not possible prior to digitization. For example, the material has optical character recognition (OCR), which means that researchers can search for a term and discover all the places where that term exists within a text, across the collection, or across the product, which includes collections from other collaborators. In addition, the products offer options to jump to diagrams, photographs, and other material types within a given item. Thus, researchers now have direct access to substantial databases of primary source materials that they can analyze in novel ways.
External Digitization Process
Creating these products took tremendous amount of collaboration among multiple organizations and people. For the Library, these products required the external digitization process, which was one process out of many that made it possible to seamlessly digitize this material. The external digitization process included an intricate tracking of each item digitized from the moment it was identified and taken off the shelf to moment it was returned to its place on the shelf.
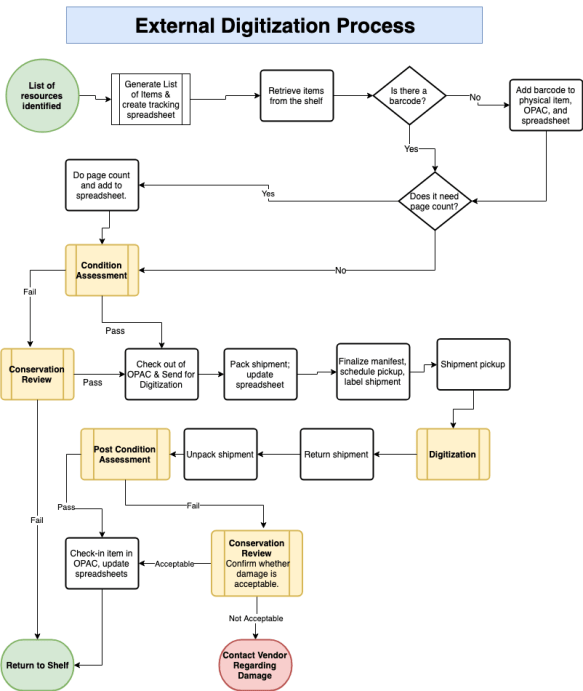
The external digitization process workflow describes the steps involved.

External digitization process flowchart, created by the author.
Green indicates start and end. White indicates steps in the process. Yellow indicates that there are additional processes involved with their own workflows. Red indicates that there is an issue that needs to be resolved.
External digitization projects make it possible for the Library to digitize materials on a large scale and make the content available to universities and research institutions from Gale. It also makes the products created available to patrons in the Library. Thus, patrons visiting the Library can have access to these databases while in the Library.
Interested in using these databases in the Library? Click here to find out how to make an appointment to visit.
Sadly, these materials will remain unavailable to most independent scholars, adjunct professors, college and high school teachers, historical society staff and historic site staff because of the Gale/Cengage paywall and terms of service. Most of these folks don’t have research support and can’t afford a trip to NYC. The rich get privileges, the poor get….. handicapped, even though they might bring a fresh perspective to these materials. .
Pingback: Get Your Primary Sources! – The Gale Blog
Pingback: The Michael M. Davis Papers and Economics in Medicine | Books, Health and History